梦马论坛-以梦为马,不负韶华

搜索
查看: 1645|回复: 17
收起左侧

[分享] 新版《建筑防火通用规范》发布后,新旧规范最全对比!

[复制链接]
 楼主| 发表于 2023-2-12 10:54:28 显示全部楼层 |阅读模式
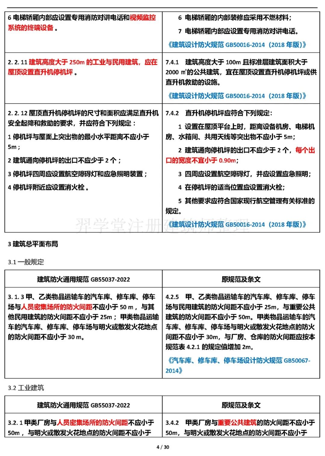
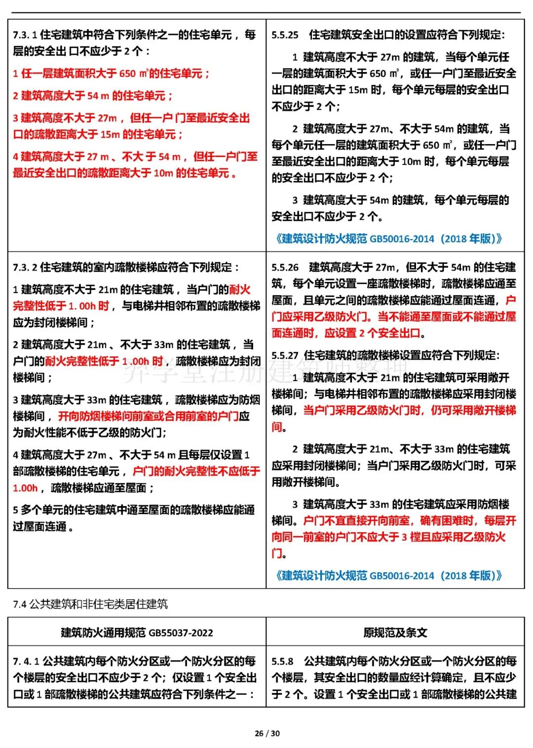
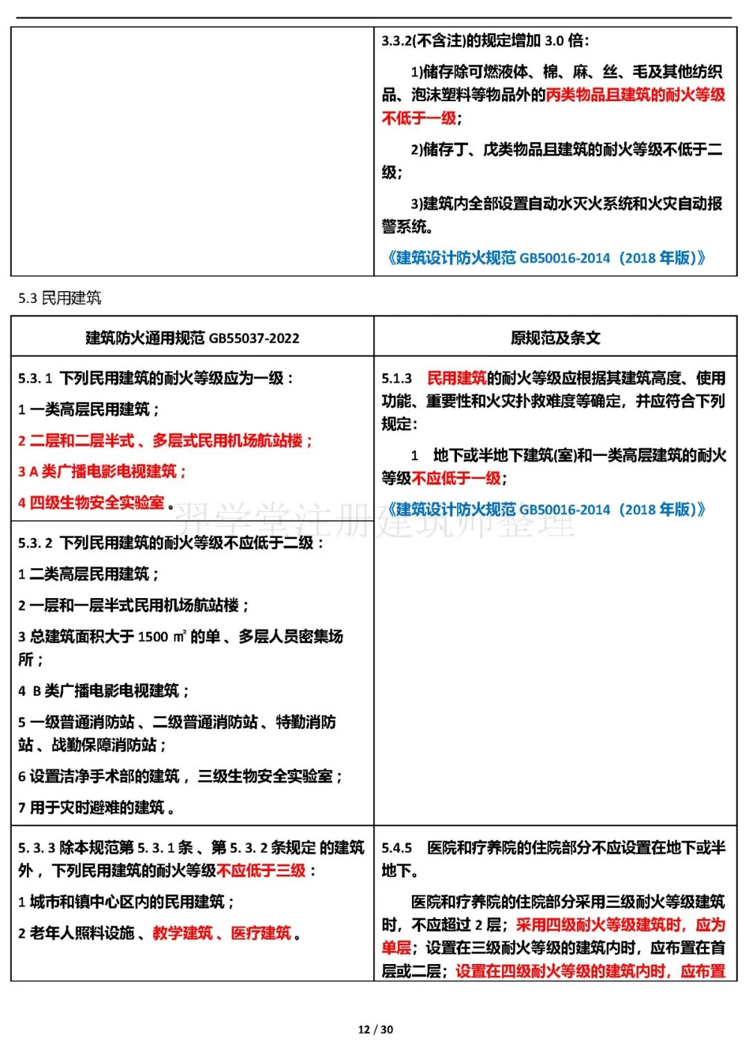
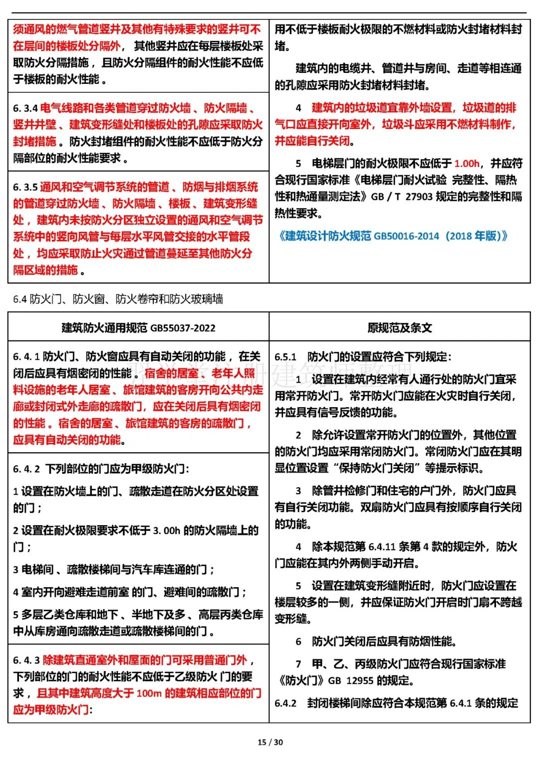
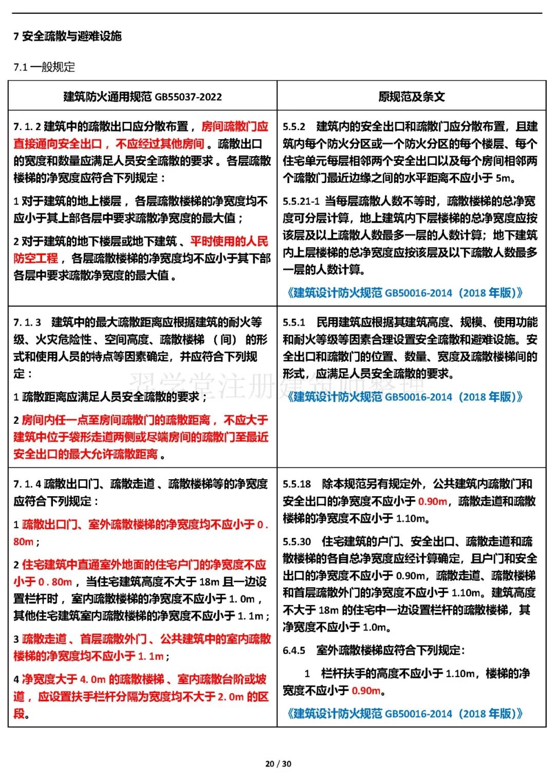
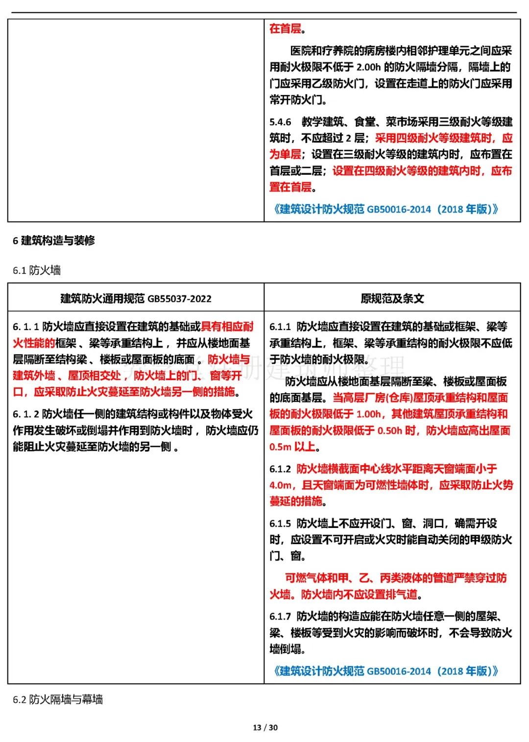
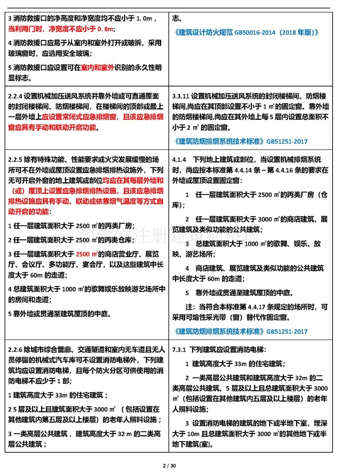
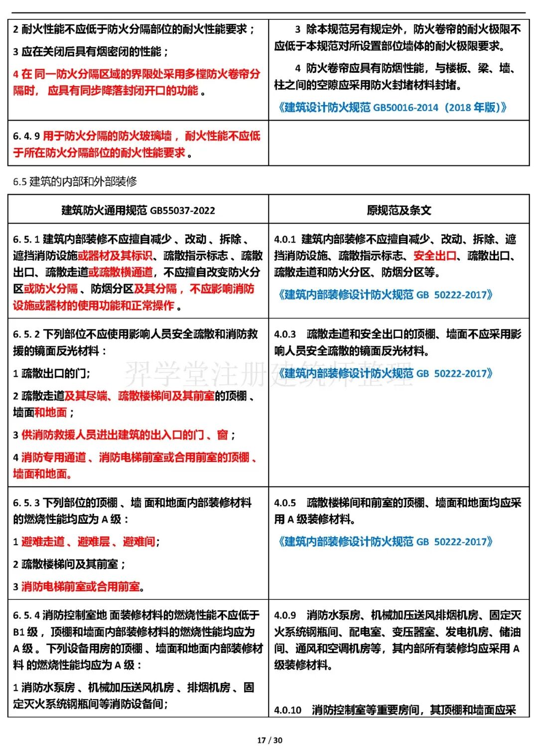
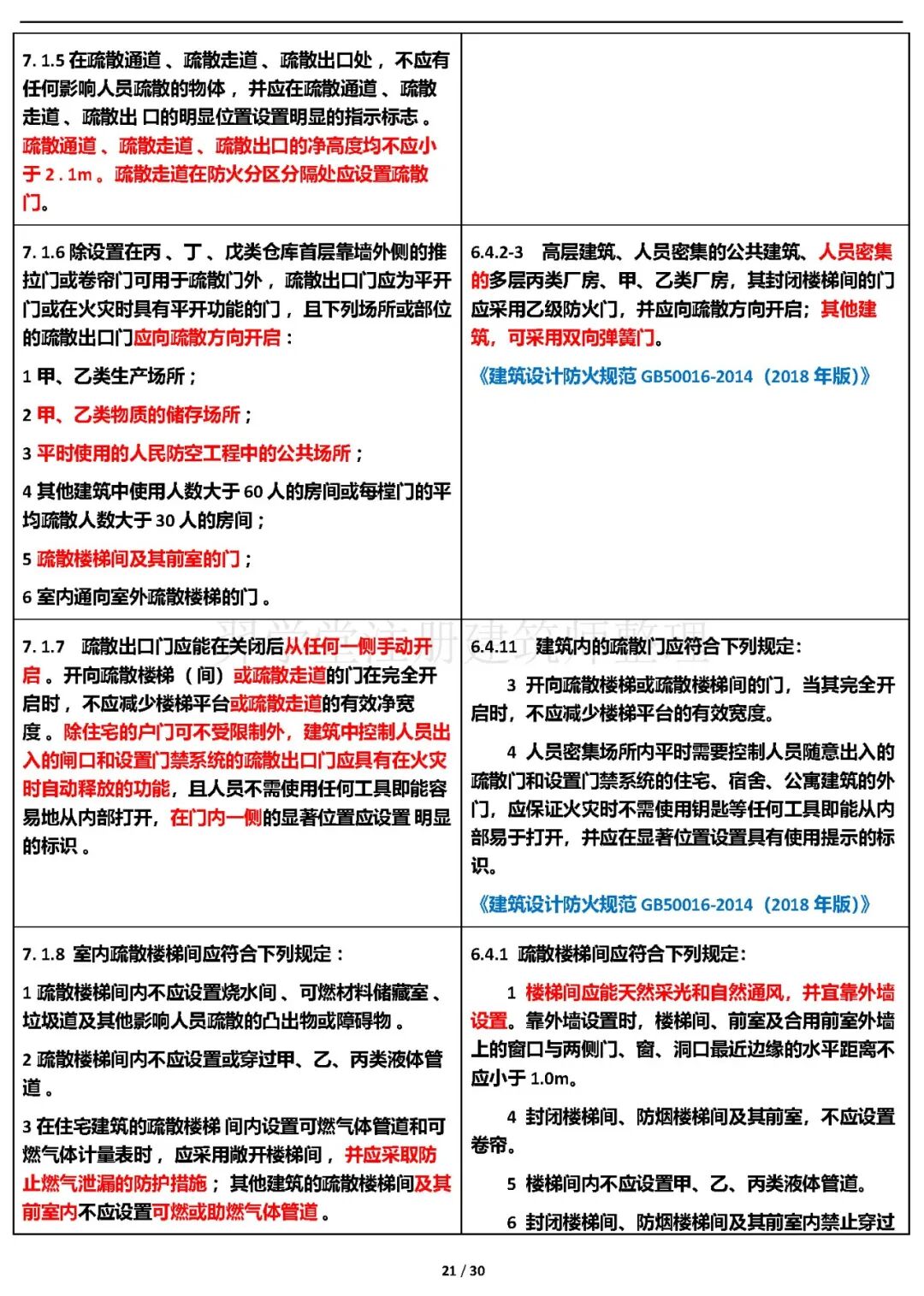
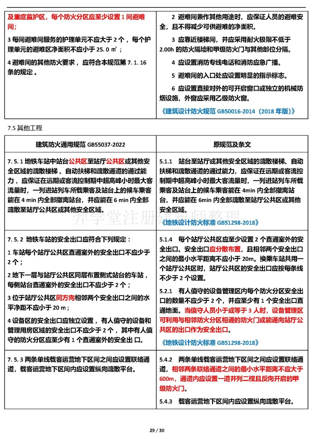
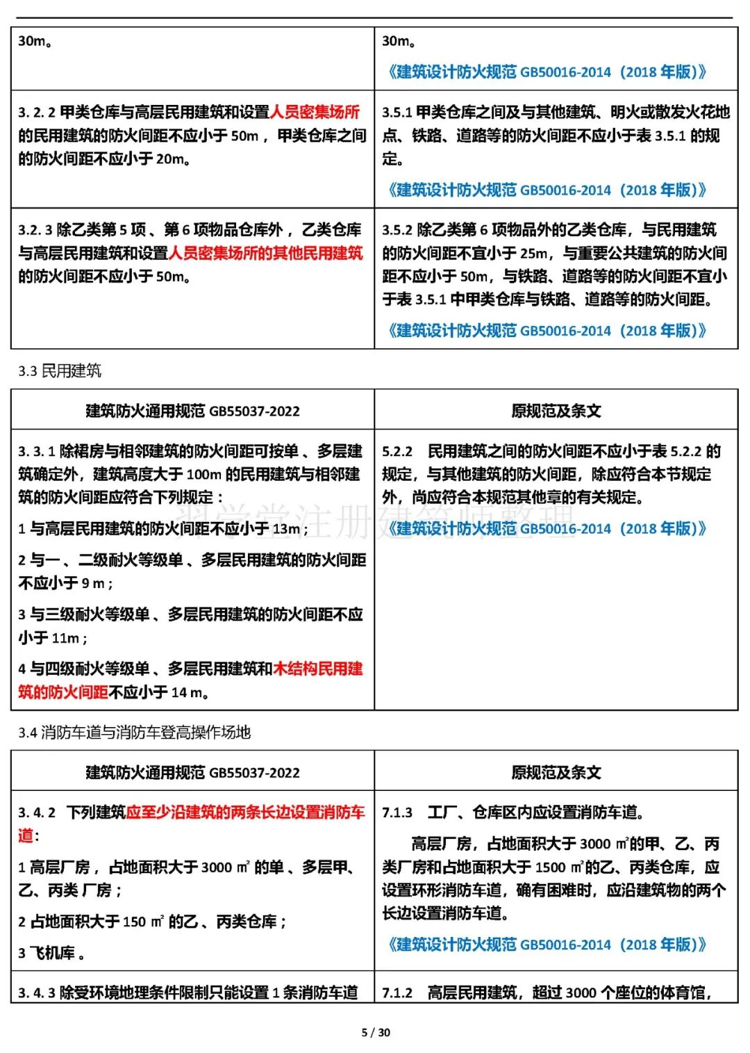
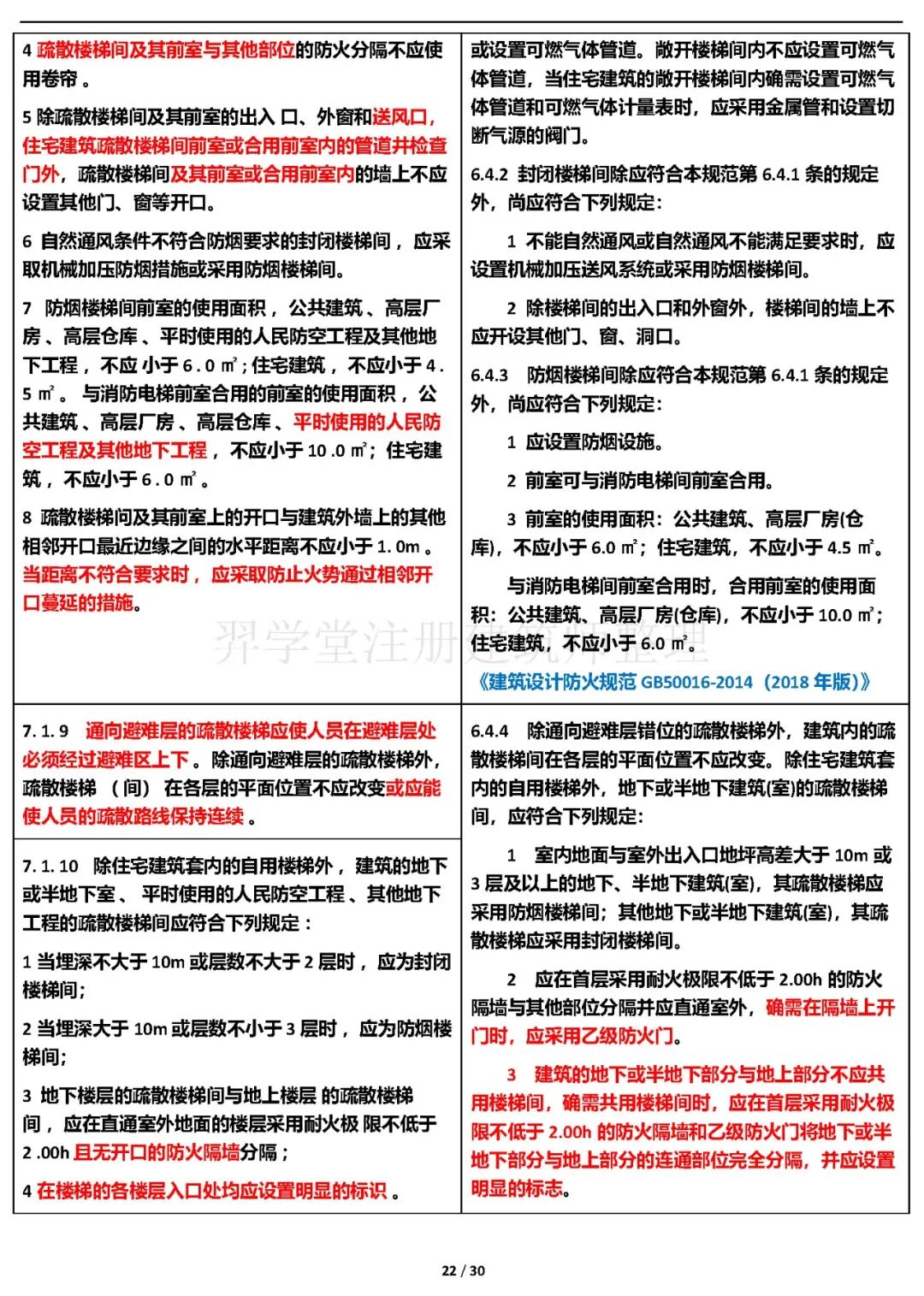
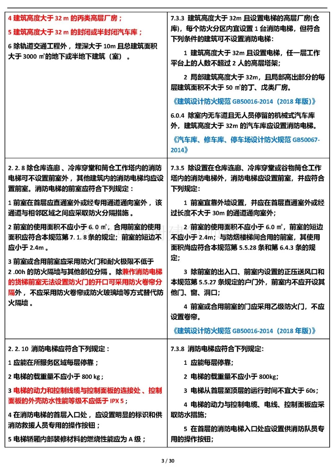
2023年1月19日,住建部发布国家标准《建筑防火通用规范》,编号为GB 55037-2022,自2023年6月1日起实施。本规范为强制性工程建设规范,全部条文必须严格执行。强制性工程建设规范实施后,现行相关工程建设国家标准、行业标准中的强制性条文同时废止。


                               
登录/注册后可看大图
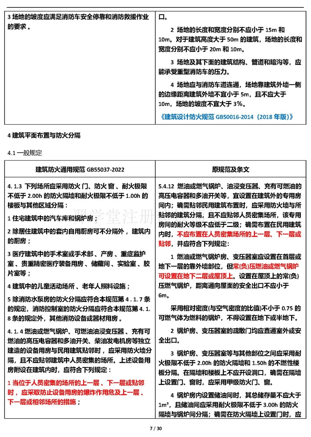
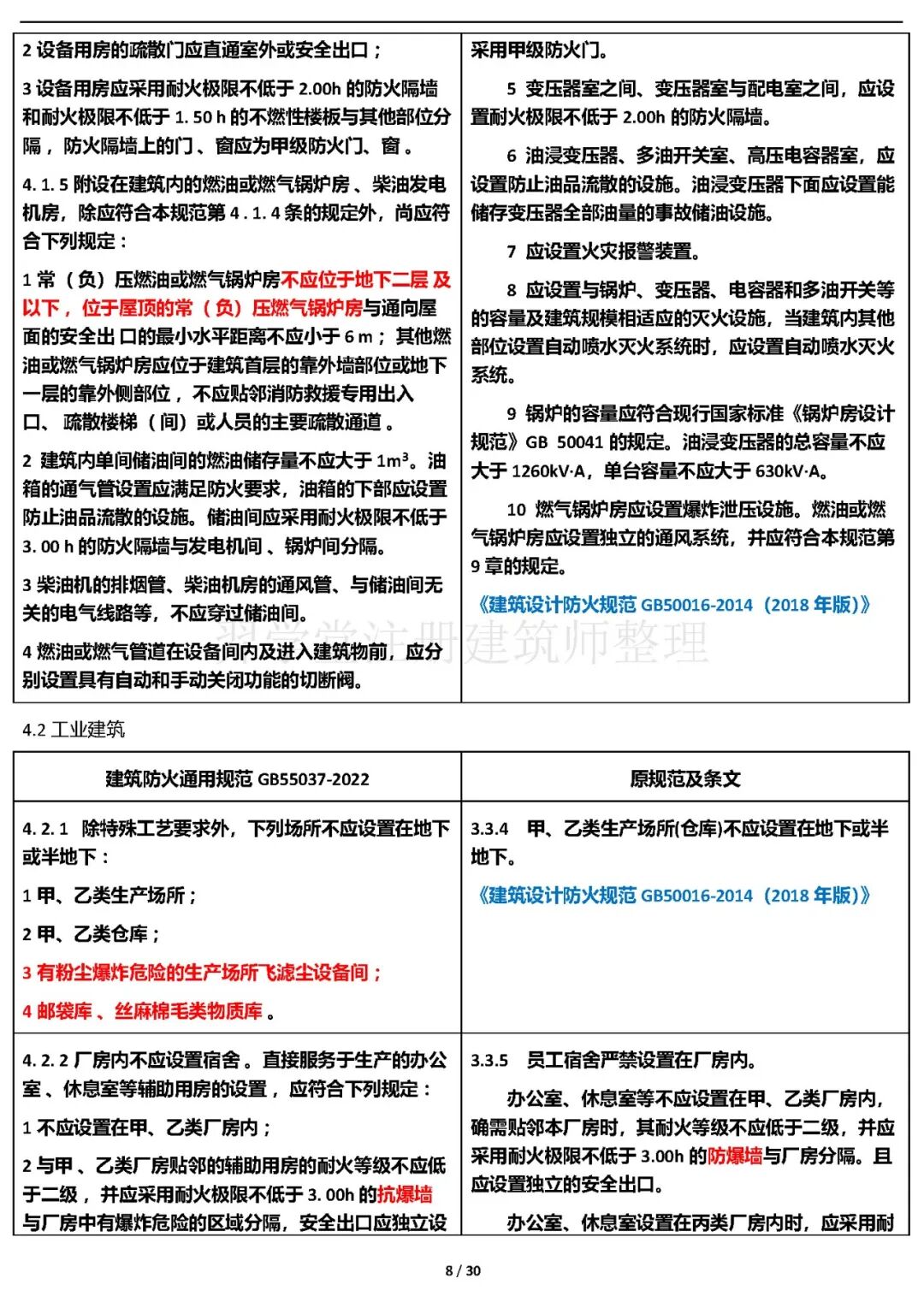
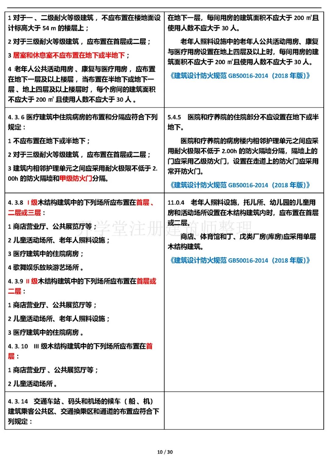
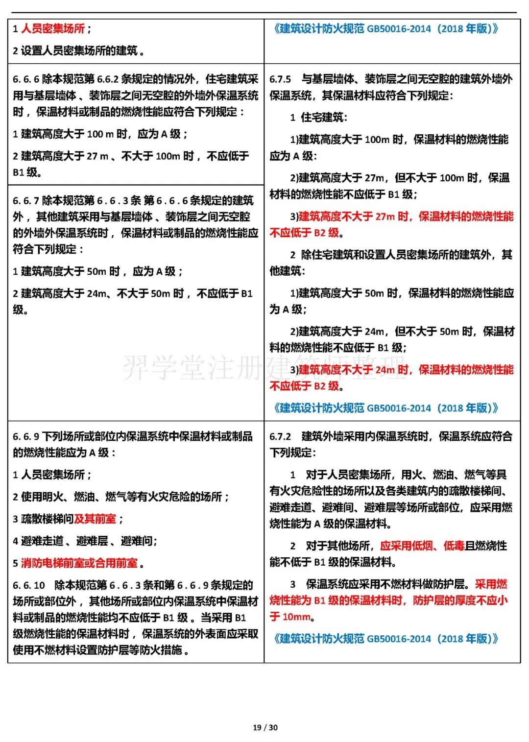
以下是新旧规范最全对比建议收藏备用

                               
登录/注册后可看大图

                               
登录/注册后可看大图

                               
登录/注册后可看大图

                               
登录/注册后可看大图

                               
登录/注册后可看大图

                               
登录/注册后可看大图

                               
登录/注册后可看大图

                               
登录/注册后可看大图

                               
登录/注册后可看大图

                               
登录/注册后可看大图

                               
登录/注册后可看大图

                               
登录/注册后可看大图

                               
登录/注册后可看大图

                               
登录/注册后可看大图

                               
登录/注册后可看大图

                               
登录/注册后可看大图

                               
登录/注册后可看大图

                               
登录/注册后可看大图

                               
登录/注册后可看大图

                               
登录/注册后可看大图

                               
登录/注册后可看大图

                               
登录/注册后可看大图

                               
登录/注册后可看大图

                               
登录/注册后可看大图

                               
登录/注册后可看大图

                               
登录/注册后可看大图

                               
登录/注册后可看大图

                               
登录/注册后可看大图

                               
登录/注册后可看大图

                               
登录/注册后可看大图
素材来源:住房和城乡建设部网站

[发帖际遇]: Horse 成功加入五毛党,回帖一个奖励 5 个 韶华币. 幸运榜 / 衰神榜
发表于 2023-2-12 10:54:28 显示全部楼层
謝謝分享好資料。
[发帖际遇]: 一个袋子砸在了 myemailaspen84 头上,myemailaspen84 赚了 3 个 韶华币. 幸运榜 / 衰神榜
回复 支持 反对

使用道具 举报

发表于 2023-2-12 10:54:28 显示全部楼层
只有我自己看不到内容吗
[发帖际遇]: 空o城 捡到一块切糕,卖给了小马,赚了 3 个 韶华币. 幸运榜 / 衰神榜
回复 支持 反对

使用道具 举报

发表于 2023-2-12 10:54:28 显示全部楼层
对比详细,利于快速学习
回复 支持 反对

使用道具 举报

发表于 2023-2-12 10:54:28 显示全部楼层
楼主辛苦了
[发帖际遇]: 一个袋子砸在了 Frank_2013 头上,Frank_2013 赚了 4 个 韶华币. 幸运榜 / 衰神榜
回复 支持 反对

使用道具 举报

发表于 2023-2-12 10:54:28 显示全部楼层
感谢资料共享
回复 支持 反对

使用道具 举报

发表于 2023-2-12 10:54:28 显示全部楼层
谢谢分享资料
[发帖际遇]: feifei飞 屌丝逆袭成功,获得白富美女神垂青,赚了 5 个 韶华币. 幸运榜 / 衰神榜
回复 支持 反对

使用道具 举报

发表于 2023-2-12 10:54:28 显示全部楼层
谢谢老大分享 如果WORD版本就更好了!
[发帖际遇]: yehudie 成功加入五毛党,回帖一个奖励 5 个 韶华币. 幸运榜 / 衰神榜
回复 支持 反对

使用道具 举报

发表于 2023-2-12 10:54:28 显示全部楼层

感谢楼主的无私分享!要想马后炮化工好 就靠你我他
[发帖际遇]: 一个袋子砸在了 highter 头上,highter 赚了 1 个 韶华币. 幸运榜 / 衰神榜
回复 支持 反对

使用道具 举报

发表于 2023-2-12 10:54:28 显示全部楼层
谢谢分享,通过对比,节约了对新旧规范了解的时间、精力,提高了新规范内容学习的效率。
回复 支持 反对

使用道具 举报

发表于 2023-2-12 10:54:28 显示全部楼层
好东西,能下载就好了
[发帖际遇]: yyy61 成功获得红包 6 个 韶华币. 幸运榜 / 衰神榜
回复 支持 反对

使用道具 举报

发表于 2023-2-12 10:54:28 显示全部楼层
很好,谢谢分享。
[发帖际遇]: 一个袋子砸在了 虫子 头上,虫子 赚了 2 个 韶华币. 幸运榜 / 衰神榜
回复 支持 反对

使用道具 举报

发表于 2023-2-12 10:54:28 显示全部楼层
谢谢分享,很详细!
[发帖际遇]: yangyi5200000 屌丝逆袭成功,获得白富美女神垂青,赚了 3 个 韶华币. 幸运榜 / 衰神榜
回复 支持 反对

使用道具 举报

请勿灌水,请勿发布无意义纯表情或回复
您需要登录后才可以回帖 登录 | 注册

本版积分规则

手机版|Mammoth Forum - Ride on Dreams, Live Up to Youth

GMT+8, 2026-5-10 01:00

Powered by 梦马论坛-以梦为马,不负韶华

© 2024-2099 Meng.Horse

快速回复 返回顶部 返回列表