梦马论坛-以梦为马,不负韶华

搜索
查看: 1853|回复: 3
收起左侧

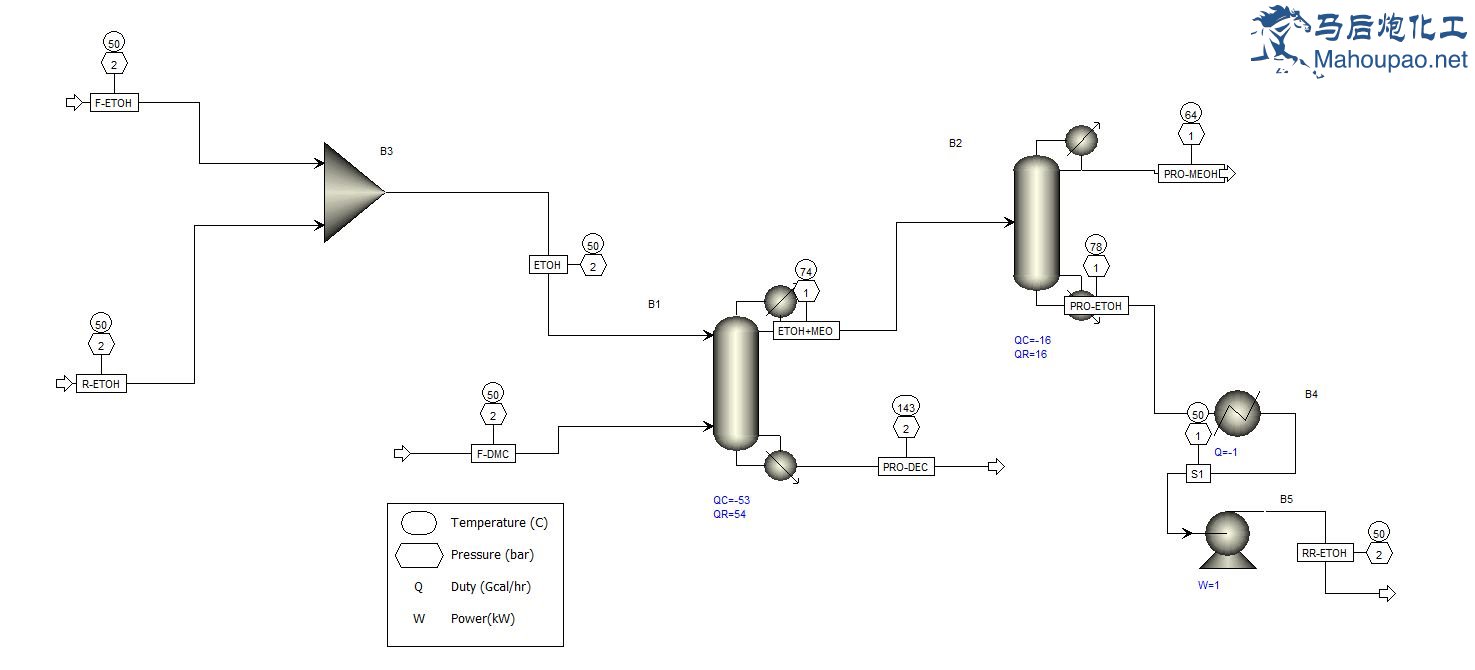
跪求各位大神反应蒸馏回流问题(已附上档案)

[复制链接]
回帖奖励 10 个韶华币 回复本帖可获得 10 个韶华币奖励! 每人限 1 次(中奖概率 10%)
发表于 2015-11-30 22:26:11 显示全部楼层 |阅读模式
aspen求助
aspen版本: V8.6
本帖最后由 TEN 于 2015-12-1 21:13 编辑

跪求各位大神反应蒸馏回流问题(已附上档案)
請教大神.JPG
发表于 2015-11-30 22:26:11 显示全部楼层
这很简单啊 我来给你搞搞
回复 支持 反对

使用道具 举报

 楼主| 发表于 2015-11-30 22:26:11 来自手机 显示全部楼层
万分感谢,跪
回复 支持 反对

使用道具 举报

发表于 2015-11-30 22:26:11 显示全部楼层
aspen 文件有错误打不开啊
回复 支持 反对

使用道具 举报

请勿灌水,请勿发布无意义纯表情或回复
您需要登录后才可以回帖 登录 | 注册

本版积分规则

手机版|Mammoth Forum - Ride on Dreams, Live Up to Youth

GMT+8, 2026-4-27 10:30

Powered by 梦马论坛-以梦为马,不负韶华

© 2024-2099 Meng.Horse

快速回复 返回顶部 返回列表