梦马论坛-以梦为马,不负韶华

搜索
查看: 830|回复: 11
收起左侧

聚丙烯Novolen气相工艺装置,神华宁煤总结了这些操作要点和经验

[复制链接]
 楼主| 发表于 2024-5-14 11:48:56 显示全部楼层 |阅读模式
Novolen气相法聚丙烯工艺是世界首套气相法聚丙烯工艺,于1967年建成中试装置,1969年首次实现工业化生产。从2008年开始,Novolen聚丙烯工艺进入中国。

国内采用巴斯夫Novolen气相工艺的生产装置有4套,总产能在215万吨/年,占比12.30%,居于我国聚丙烯生产工艺方法中的第四位。主要装置是福建联合、神华宁煤、台塑宁波、锦西石化等。


                               
登录/注册后可看大图

在已经使用的这四套装置中,首次开车都不是很顺利,在丙烯精制、催化剂制备、聚合反应控制、挤压机操作等环节出现了不同程度的问题。

本期内容就是获得“龙朴设备之星”论文优胜奖的文章,来自于中国神华煤制油化工有限公司榆林化工分公司伍 杰 陶 龙两位工程师。

两位工程师通过对这些问题原因的分析和判断,明确了Novolen聚丙烯工艺在以上关键环节的操作要点,对Novolen聚丙烯装置平稳操作具有一定的借鉴意义。

关键字 :聚丙烯;气相法聚丙烯;立式搅拌床反应器;挤压机;故障
阅读时间:8min

BASF是最早开发气相法聚丙烯生产工艺的公司,1962年就完成了Novolen气相搅拌床技术的开发,1967年在Ludwigshafen建成中试装置,1969年在德国Wesseling建成首套2.5万吨/年的工业化Novolen聚丙烯装置。但是,Novolen工艺在20世纪90年代以前长期使用第二代催化剂,导致其发展缓慢。1990年以后,BASF公司才引进高效催化剂,提高了反应器的生产能力。目前,Novolen聚丙烯工艺主要使用两个系列的催化剂:LYNX系列催化剂来生产均聚物,PTK系列催化剂生产共聚物。

气相法聚丙烯工艺与本体法工艺相比具有投资少,流程短,产品范围宽,适宜生产抗冲共聚物,安全性好,开停车方便,蒸汽消耗低等特点。与其它气相法聚丙烯工艺相比,Novolen工艺除了具备以上气相法工艺的优点之外,还具有自身独特的优势。Novolen提出了多功能

反应装置的理念,两个反应器可设计成“并联”或者是“串联”模式。在“并联”模式下可进行均聚和无规共聚产品的生产,在“串联”模式下进行均聚和抗冲共聚产品的生产。我国四套Novolen装置的投产时间和反应器配置情况如表一所示:

表一:国内Novolen工艺聚丙烯装置投产时间及反应器配置表

                               
登录/注册后可看大图

Novolen聚丙烯工艺采用独特的反应器,使用一个共聚反应器就可以生产出与其他工艺两个共聚反应器串联生产乙丙橡胶含量相似的产品。例如:有些抗冲共聚产品乙烯含量高达30%(质量分数),同时这种产品中橡胶相含量可达到50%,无填料的抗冲共聚产品的拉伸模量可从300MPa到2400MPa,产品刚性高柔性好。

Novolen聚丙烯工艺
1.典型流程介绍

1.1丙烯精制 系统

丙烯精制技术的工艺设计,取决于原料丙烯的质量。因为各装置的丙烯来源不同,所以其精制工艺的设计也不同。Novolen聚丙烯工艺中常见催化剂毒物对反应活性的影响如表二所示:


                               
登录/注册后可看大图

通常H2O用3A分子筛进行物理吸附;CO使用汽提塔蒸馏除去;COS和CO2用孔径5A的分子筛物理吸附;PH3、AsH3、COS使用铜催化剂进行化学吸附。

反应如下所示
3CuO + 2AsH3 = Cu3As + As + 3H2O
3CuO + 2AsH3  = 3Cu + 2As + 3H2O
CuO + COS = CuS + CO2
3CuO + 2PH3 = Cu3P + P + 3H2O

1.2催化剂制备及注入系统

Novolen聚丙烯工艺使用干粉催化剂,其催化剂技术有两个来源:一种是BASF的LYNX系列催化剂(LYNX是BASF的注册商标);另一种是Novolen的PTK系列催化剂(PTK和Novolen是Lummus的注册商标)。PTK系列催化剂采用SiO 2 做载体,LYNX催化剂采用MgCl 2 做载体,两种催化剂的对比见表三。

表三:PTK催化剂和LYNX催化剂的比较表

                               
登录/注册后可看大图

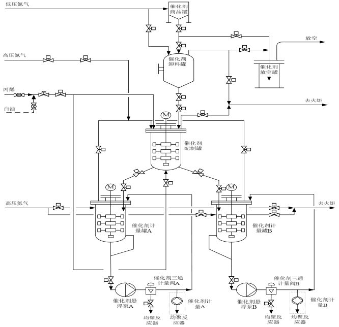
图一:Novolen聚丙烯工艺催化剂配制典型工艺流程图

                               
登录/注册后可看大图
图一所示的催化剂系统有三部分组成:
  • 第一部分,催化剂卸料系统;
  • 第二部分;催化剂配制系统;
  • 第三部分,催化剂计量及注入系统。


这三部分的操作通过三个独立的顺控程序控制图中所示的气动阀门(这些阀门中,有一部分受到两个顺控程序的控制)来完成催化剂的卸料、配制、计量和注入工作。Novolen聚丙烯工艺催化剂可以使用己烷、白油、丙烯来配制。使用不同配制介质,需要编制不同的顺控程序。

目前国内的四套Novolen装置使用丙烯或者白油作为配制介质。这两种配制介质各有特点。如果用丙烯将催化剂配成悬浮液,硅烷和三乙基铝以纯态形式加入反应器,这种Novolen聚丙烯工艺就是“Solvent free Process”即无溶剂工艺。如果用白油将催化剂配成浆液,因为催化剂在油中的沉降速度远远小于其在丙烯中的沉降速度,因此催化剂注入的稳定性将大大增加。另外,在使用烃类作为配制介质时,催化剂系统不用考虑伴热。但如果采用白油作配制介质,整个催化剂系统就要伴热保温,温度一般控制在35至45摄氏度为宜。

1.3聚合反应及脱气系统

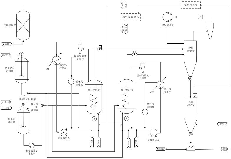
Novolen聚丙烯工艺采用两个75 m³ 的反应器的“并联”或者是“串联”生产。在“并联”模式下可生产均聚和无规共聚产品,在“串联”模式下生产均聚和抗冲共聚产品。

下面对Novolen反应器“并联”和“串联”生产分别进行描述。

两个反应器并联(见图二)操作可生产均聚和无规嵌段聚合物。反应压力是2.2-3.0MPag,反应温度70-80℃。立式螺带搅拌器可以使粉料床层得以充分的混合。在解决聚丙烯以及聚丙烯合金生产中出现的粘壁和结块问题时,带搅拌的返混床显示出了独特的优势。生产均聚产品时,新鲜丙烯与催化剂、三乙基铝、硅烷及氢气同时进入两个并联的反应器。

如果生产无规聚合物,需要再加入乙烯。正常状态下,硅烷进料与催化剂进料成比例控制;开车状态下,硅烷进料与三乙基铝进料成比例控制。其它进料(三乙基铝、乙烯、氢气等)与新鲜丙烯的进料成比例控制。两个并联反应器的操作条件完全相同,生产单峰产品,如果两个并联反应器产品MFR不同,也可生产出双峰产品。

图二:两台反应器并联布置的典型工艺流程图

                               
登录/注册后可看大图


两个反应器串联(见图三)操作可生产均聚和抗冲共聚产品。生产均聚产品时,新鲜丙烯、催化剂、三乙基铝、硅烷及氢气一同加入第一反应器。正常状态下,硅烷进料与催化剂进料成比例控制;开车状态下,硅烷进料与三乙基铝进料成比例控制。

其它进料(三乙基铝、氢气等)与新鲜丙烯的进料成比例控制。第一个反应器生产的粉料间歇的压送至第二个反应器。对于抗冲共聚物,根据不同牌号的要求,第一个反应器生产均聚物,聚丙烯粉料及未反应的丙烯在压差作用下压送到第二反应器,第二反应器的操作压力比第一反应器低1.0MPa,以便于粉料的输送。第二个反应器加入乙烯和氢气(有些抗冲共聚牌号不需要加入氢气),另外第二反应器还要加入异丙醇来控制最终产品的乙烯含量及橡胶相的含量。

需要注意的是,第二反应器不加入催化剂、三乙基铝和硅烷,仅依靠第一反应器粉料带过来的残存催化剂进行反应。第二反应器中异丙醇进料与第一反应器三乙基铝进料成比例控制。其它原料(乙烯、氢气等)与新鲜丙烯进料成比例控制。

图三:两台反应器串联布置的典型工艺流程图

                               
登录/注册后可看大图

3挤压造粒 系统

如图四所示,Novolen聚丙烯工艺挤压机设计特殊之处有两点:
第一,在挤压机粉料入口加入脱盐水,将粉料中未反应的催化剂失活;
第二,充分利用挤压机中部的排气口,将低分子的物质,通过真空抽吸排出,这一点对提高产品质量非常有利。

图四:Novolen聚丙烯工艺挤压造粒的特点

                               
登录/注册后可看大图

Novolen聚丙烯工艺
2.开车过程中遇到的问题

H丙烯精制系统
丙烯精制系统碰到最多的问题就是精制后的丙烯质量没有达到聚合反应的要求。

具体表现在:用精制后丙烯配制的催化剂活性低,甚至没有活性;反应器达到反应条件后,聚合反应活性低,甚至没有聚合反应。

H催化剂制备及注入系统
化剂制备及注入系统主要问题主要有:催化剂搅拌器和循环泵的非正常停车;
催化剂循环量低,延时触发停止反应器催化剂注入;丙烯质量严重不达标,导致催化剂失活甚至结块。

H聚合反应及脱气系统
聚合反应系统的问题主要有:
聚合反应活性低,催化剂消耗大,甚至有时根本不反应;
聚合反应器中块料太多,频繁堵塞反应器出料,导致反应器停车;
当一个反应器已经运行正常后,启动另外的反应器时,触发丙烯进料压差联锁,导致正常运行的反应器因丙烯供应中断造成反应器停车。

脱气系统的问题主要是脱气时间不足,超量的烃类带入粉料输送系统。

H挤压造粒系统
挤压造粒的系统的问题主要有挤压机料斗料位频繁高报,导致挤压机联锁停车;
聚丙烯熔体流入真空抽吸系统,导致真空脱气系统无法正常运行;失活的脱盐水计量不准,造成产品质量问题。

Novolen聚丙烯工艺
3.问题分析及对策

3.1丙烯精制系统问题分析及对策

丙烯精制工艺的选择,与原料丙烯的质量指标是直接相关的。一般而言,炼厂丙烯的质量相对较差。

例如,锦西石化的Novolen聚丙烯装置装置使用的是炼厂丙烯,其精制工艺设计就相对复杂一些。福建联化Novolen聚丙烯装置使用的是裂解丙烯,因此丙烯精制设计的很简单。精制后丙烯质量是否能满足聚合要求,关键取决于项目投入实际生产运行后原料丙烯质量指标是否低于设计阶段原料丙烯质量指标的设计输入。

如果前者的指标大大低于后者的要求,精制后的丙烯就不能满足聚合反应的要求。宁煤烯烃的Novolen聚丙烯装置就是因为原料丙烯中水、甲醇、一氧化碳、二氧化塔等催化剂毒物的含量指标,与设计输入差距较大,导致精制后的丙烯不能进行聚合反应,在增加了脱气塔、干燥塔、脱硫塔之后,精制后的丙烯能满足聚合反应器和催化剂配制的要求。

3.2催化剂制备及注入系统问题分析及对策

我们从前面对催化剂系统的介绍,已经知道,Novolen聚丙烯工艺催化剂配制系统有三个顺控程序,控制系统所有气动阀门(约30台)的开关操作,还包括3台催化剂搅拌器、2台催化剂循环泵的启停操作。催化剂搅拌器和循环泵的非正常停车主要是因为顺控程序编程过于复杂,部分步骤之间连接不好,在没有丙烯存在的情况下又无法实际模拟和调试,未能在组态和调试阶段就发现这些顺控程序存在的问题。这需要顺控程序在组态和调试时,要充分考虑到各个压力、液位、流量参数与控制超驰之间的内在联系,同时还要考虑到设计一个良好的人机界面,防止误操作的发生。

催化剂循环量低,延时触发停反应器催化剂注入,造成这一故障的原因是催化剂循环泵入口单向阀故障。

导致单向阀故障的原因有两条:
第一是机械杂质进入单向阀阀芯,使其失效或部分失效,致使催化剂循环泵效率下降,造成催化剂循环流量低报。拆检单向阀即可解决此问题;
第二是催化剂在单向阀前沉降,导致单向阀部分堵塞,影响催化剂循环泵不上量,出现催化剂流量低报,这种情况最易发生在停车后的再次开车。出现这种情况,停泵用液相丙烯吹扫即可解决。装置短期停车时,不要停止催化剂循环泵的运行,否则催化剂极易在泵入口沉降,因为这里是最低点。

当催化剂系统中进入水、甲醇、O 2 等催化剂毒物时,就会导致催化剂失活,严重时会导致催化剂结块。因此,当丙烯质量不稳定的情况下,建议改用白油配制催化剂。宁煤烯烃从丙烯改用白油配制催化剂后,PTK催化剂的活性在15000至20000KgPP/Kgcat,LYNX催化剂的活性在33000至38000KgPP/Kgcat,因为白油的质量相对稳定,所以用白油配制的催化剂浆液活性也就稳定。

3.3聚合反应及脱气系统问题分析及对策

聚合反应活性低,催化剂消耗大,甚至会出现完全不反应的情况。这需要对反应器的所有进料进行分析,看其是否满足设计要求,另外对初次开车的种子料也有质量要求。

在现实情况中,丙烯、氢气、乙烯、种子料指标不合格,都可能导致聚合反应不正常的情况多次发生。聚合反应器中块料太多,频繁堵塞反应器出料,导致反应器停车。

出现这种情况的原因主要有两条:

第一是催化剂活性过高。实际生产中在相同的工艺条件下,使用PTK催化剂没有结块现象(催化剂活性15000至20000KgPP/Kgcat),切换到LYNX催化剂后出现结块现象(活性在36000至39000KgPP/Kgcat),虽然反应器的出料线没有堵塞,但是从粉料输送管线中能明显判断出有块料产生。在试用国产催化剂时,活性高达46000KgPP/Kgcat,立即造成反应器出料堵塞停车。

第二是反应器料位控制不准确。Novolen反应器的料位测量原理如图五所示:

图五:Novolen反应器的的料位测量原理图

                               
登录/注册后可看大图

Novolen反应器生产过程中,物料的化学反应、粉尘的扬起及喷淋回流的干扰,都可能导致气相密度发生变化,从而影响气体吸收的辐射量发生变化,导致料位连续测量被干扰,出现波动。另外固体粉料的密度变化也会直接影响料位的测量。

所以,要想时刻清晰的判断反应器的实际料位几乎不可能的,只能通过间接判断的方式。间接判断就是通过出料管线十四个温度测量点的梯度变化,来确定床层料位。

维持反应器操作条件相对稳定,把反应器的料位控制在刚刚淹没搅拌器的位置(这个适当的位置在不同的操作参数下,料位显示数据不同,但是在反应器床层的实际料位在同一高度)。料位过高会产生大块料,过低会产生片料。为了保证粉料床层密度的相对恒定,要明确不同下负荷反应器底部循环丙烯进料的控制范围。

3.4挤压造粒问题分析及对策

挤压机粉进料斗料位频繁高报,是因为粉料夹带的片料在挤压机入口料斗的过滤网上积聚,导致音叉料位计触发。造成挤压机粉料料斗料位高报警的片料如图六中所示。

图七:造成挤压机粉料料斗料位高报警的片料

                               
登录/注册后可看大图

在气相工艺中这种片料是非常容易产生的,因此,要想解决这一问题,只能及早的将挤压机进料斗的过滤网拆除,只要这种片料无法在此出积聚,就不可能因进料斗料位高报造成挤压机停车。

挤压机熔体过滤器入口的压力高时(大部分情况下没有到达联锁停车值),聚丙烯熔体已经开始向抽真空系统流动,这种情况最容易在切换熔体过滤器时发生,因此在使用超过100目的过滤网时,切换熔体过滤器的要求压差更小。在不影响产品质量的情况下,尽量使用小目数的熔体过滤网。

失活的脱盐水计量不准。加入量不足,会导致产品发黄,加入量过多,会导致产品发泡,严重过量时因为大量脱盐水汽化,超过抽真空系统的能力,还有可能出现安全事故。脱盐水的计量依靠一块高精度的质量流量计,开车前要对其进行实物标定,就能避免类似故障的发生。

Novolen聚丙烯工艺
4.结论

由于Novolen聚丙烯工艺引入国内的时间较短,从设计到生产对此工艺的特点和要点理解不是很透彻,在开车初期这几套装置都出现了不少问题,没有完全发挥出该工艺开停车方便,聚合结块易处理,产品范围宽的优势。

目前,国内的四套Novolen聚丙烯装置已经运行正常,在实际生产中开停车方便的优点已经体现出来。尤其在宁波台塑和福建联化已经能稳定生产均聚、无规共聚和抗冲共聚全三个系列的产品,充分发挥出了该工艺的优点。

参考文献:
1) 洪定一. 聚丙烯-原理、工艺与技术. 第二版. 北京. 中国石化Publishing,2011
作者简介:
伍杰(1974-),男,湖南零陵,工程师,本科,从事聚丙烯生产管理工作

[发帖际遇]: 22222 捡到一块切糕,卖给了小马,赚了 9 个 韶华币. 幸运榜 / 衰神榜
发表于 2024-5-14 16:29:22 显示全部楼层
学习了解 冲、
回复 支持 反对

使用道具 举报

发表于 2024-5-14 18:13:43 显示全部楼层
谢谢楼主分享
[发帖际遇]: UFOCOME321 在端午节继续加班,获得加班工资 5 个 韶华币. 幸运榜 / 衰神榜
回复 支持 反对

使用道具 举报

发表于 2024-5-15 08:41:24 显示全部楼层
楼主太厉害了!楼主,I*老*虎*U!我觉得马后炮化工真是个好地方!
[发帖际遇]: 断弦说书人 成功获得红包 4 个 韶华币. 幸运榜 / 衰神榜
回复 支持 反对

使用道具 举报

发表于 2024-5-15 09:07:26 显示全部楼层
谢谢分享好资料!
[发帖际遇]: tobyxie 成功获得红包 9 个 韶华币. 幸运榜 / 衰神榜
回复 支持 反对

使用道具 举报

发表于 2024-5-20 13:38:59 显示全部楼层
谢谢楼主分享
回复 支持 反对

使用道具 举报

请勿灌水,请勿发布无意义纯表情或回复
您需要登录后才可以回帖 登录 | 注册

本版积分规则

手机版|Mammoth Forum - Ride on Dreams, Live Up to Youth

GMT+8, 2026-4-23 07:55

Powered by 梦马论坛-以梦为马,不负韶华

© 2024-2099 Meng.Horse

快速回复 返回顶部 返回列表